一、查询方式
1、短信推送。我院将为已录取的考生推送短信,考生接收短信的手机号为高考报名使用的手机号。
2、山东省教育招生考试院门户网站查询。考生可登录山东省2023年普通高考录取查询平台(https://cx.sdzk.cn/)查询本人录取结果。
3、“爱山东”APP查询。
4、国家政务服务平台查询。
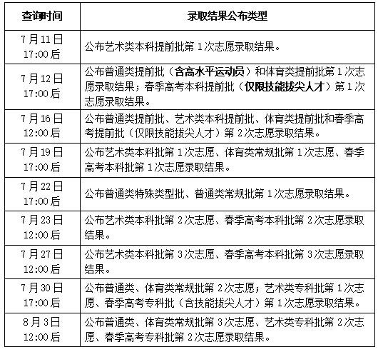
二、录取结果查询时间及类型

注:根据录取进度不同,录取结果公布的具体时间可能会略有变化,请及时关注我院网站。
2024-05-28 15:01:19
2024-06-04 08:53:11
2024-03-19 11:32:24
2023-03-20 10:47:52
2023-05-17 17:30:28
2024-06-04 10:52:37
2023-04-09 21:08:25
2023-03-06 15:32:17
2023-04-06 09:35:17
2023-02-28 16:47:11